

2017年4月8日上午,h漫画
第十一届“挑战杯”课外学术科技作品竞赛决赛在金明校区顺利举行。h漫画
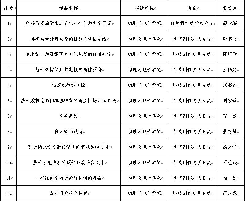
共有14件作品入围此次决赛,其中12件脱颖而出,挺进省赛。
本次校赛决赛由评委现场问辩和参赛者正式答辩两部分组成。参赛团队在商学院一楼展厅展出了自己的作品,热情地向前来观摩的老师和同学讲解了自己的作品,认真回答了评委提出的各种问题。随后,参赛团队派出团队代表进行了正式答辩,就评委提出的各种问题进行了进一步的回答。
4月10日,共青团h漫画
委员会公布了此次竞赛的竞赛的结果,并于4月13日最终确定了入围省赛的参赛队伍,h漫画
有12件作品最终入选,其中,自然科学类学术论文类1件,科技制作发明A类5件,科技制作发明B类6件。
h漫画
向来积极鼓励学生参加此类竞赛,“挑战杯”竞赛对引导和激励高校学生养成实事求是、刻苦钻研、勇于创新的精神,培养同学们的实践能力上有着十分积极的作用。据悉,h漫画
参赛团队自2016年10月起便开始了参赛准备,经历了院内初选、现场答辩,校赛阶段的初赛、复赛、决赛,一路过关斩将,认真努力,不断改善自己的作品,并最终取得了可喜的成绩。他们用自己的智慧迎接挑战,用努力筑起新的未来,希望他们能够再接再厉,在省赛中取得优异的成绩。
附入围作品:
